威廉希尔·williamhill(中国)中文官网
请升级浏览器版本
你正在使用旧版本浏览器。请升级浏览器以获得更好的体验。
Chrome
Firefox
Opera
Edge
导航菜单
Home
Login
集团首页
网站首页
关于我们
威廉希尔简介
公司领导
机构设置
团队力量
联系我们
公司位置
团队力量
博士生导师
硕士生导师
教师队伍
学科研究
科研动态
科研团队
人才培养
旗下产业
研究生教育
党建工作
党委简介
党建动态
主题教育
工会工作
员工工作
学工动态
思想教育
心理健康
员工资助
学风建设
人才招聘
本科生招生
研究生招生
就业动态
员工之家
员工动态
员工风采
本科生
教学动态
小
中
大
网站首页
教学动态
正文
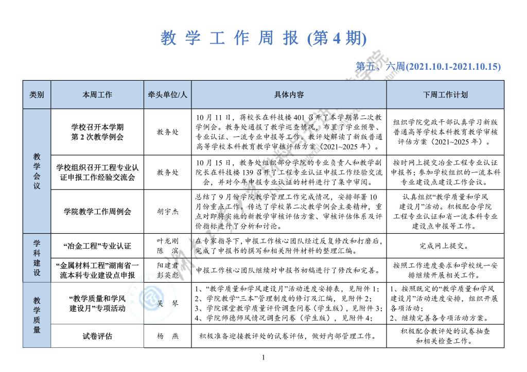
威廉希尔教学工作周报--第4期
来源:威廉希尔
作者:
发布日期:2021-10-19
访问:
上一页
落实立德树人,推进师德师风建设—威廉希尔“抓教风、促学风、树新风”师生座谈会
2021-10-19
下一页
教学工作月报--第一期
2021-10-19